搜索
搜索
首页
学校概况
学校简介
现任领导
学校荣誉
校园风光
地理位置
党群建设
党建工作
工会工作
主题教育
党章党规
教学科研
教学动态
技能大赛
培养方案
师生风采
德育工作
德育动态
团建工作
学生活动
招生工作
招生信息
专业介绍
资助工作
校企合作
新闻中心
新闻动态
媒体聚焦
视频校园
校园文化
信息公开
办学质量年报
公示公告
手机全文检索组件异常,错误标识码I6Le8, 请查看错误日志
首页
学校概况
学校简介
现任领导
学校荣誉
校园风光
地理位置
党群建设
党建工作
工会工作
主题教育
党章党规
教学科研
教学动态
技能大赛
培养方案
师生风采
德育工作
德育动态
团建工作
学生活动
招生工作
招生信息
专业介绍
资助工作
校企合作
新闻中心
新闻动态
媒体聚焦
视频校园
校园文化
信息公开
办学质量年报
公示公告
教学科研
教学动态
技能大赛
培养方案
师生风采
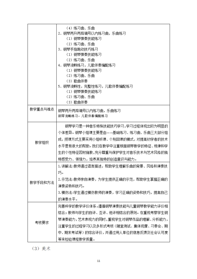
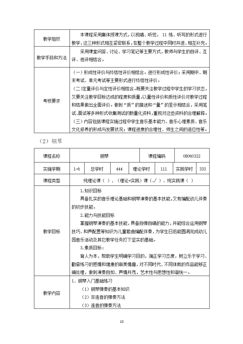
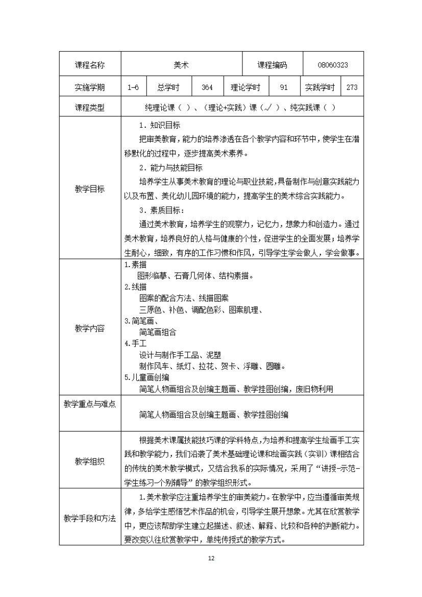
培养方案
当前位置:
首页
->
教学科研
->
培养方案
->
正文
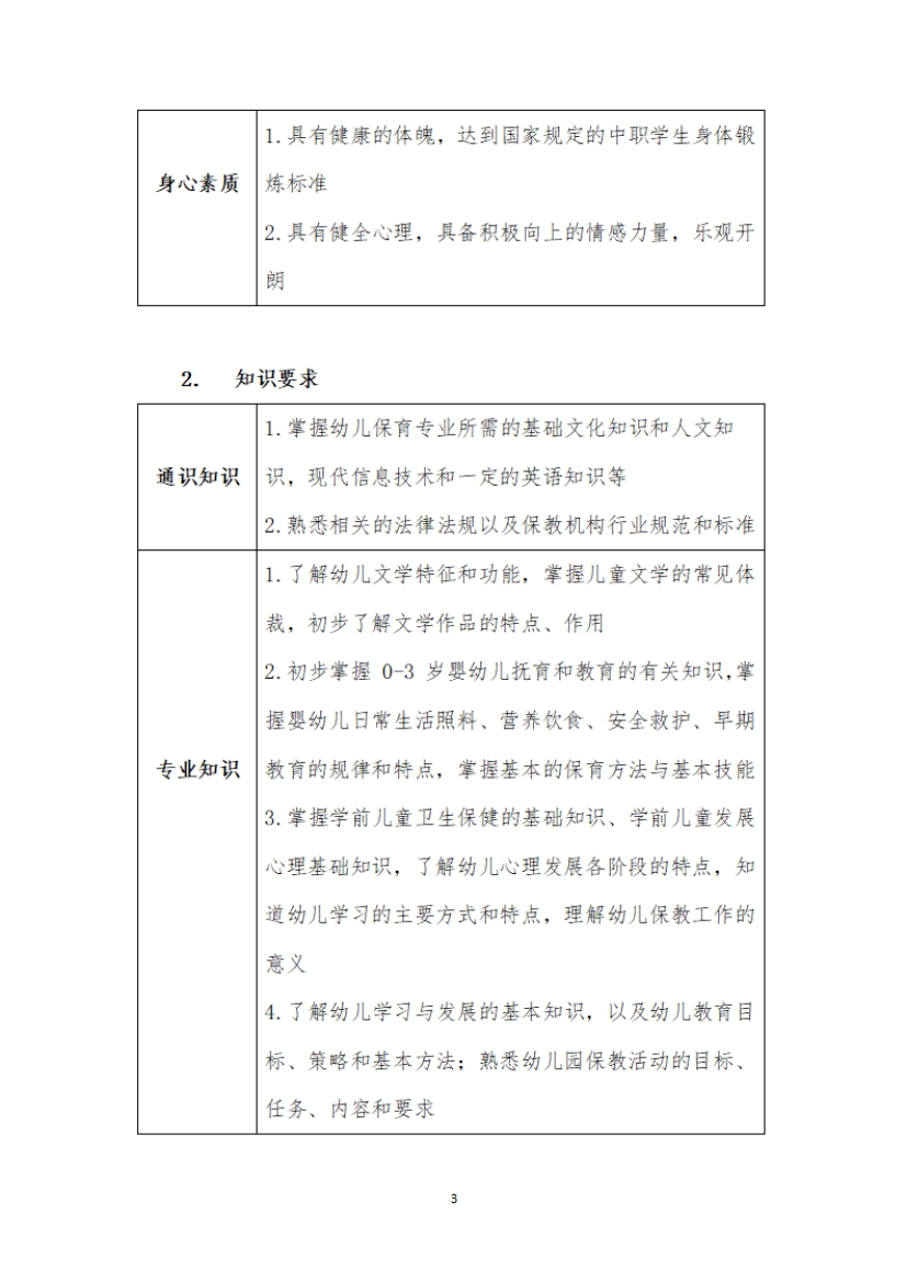
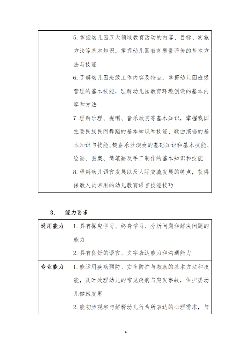
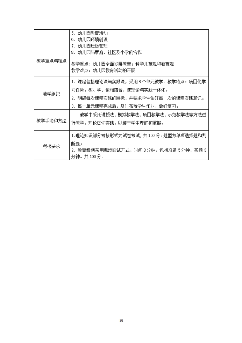
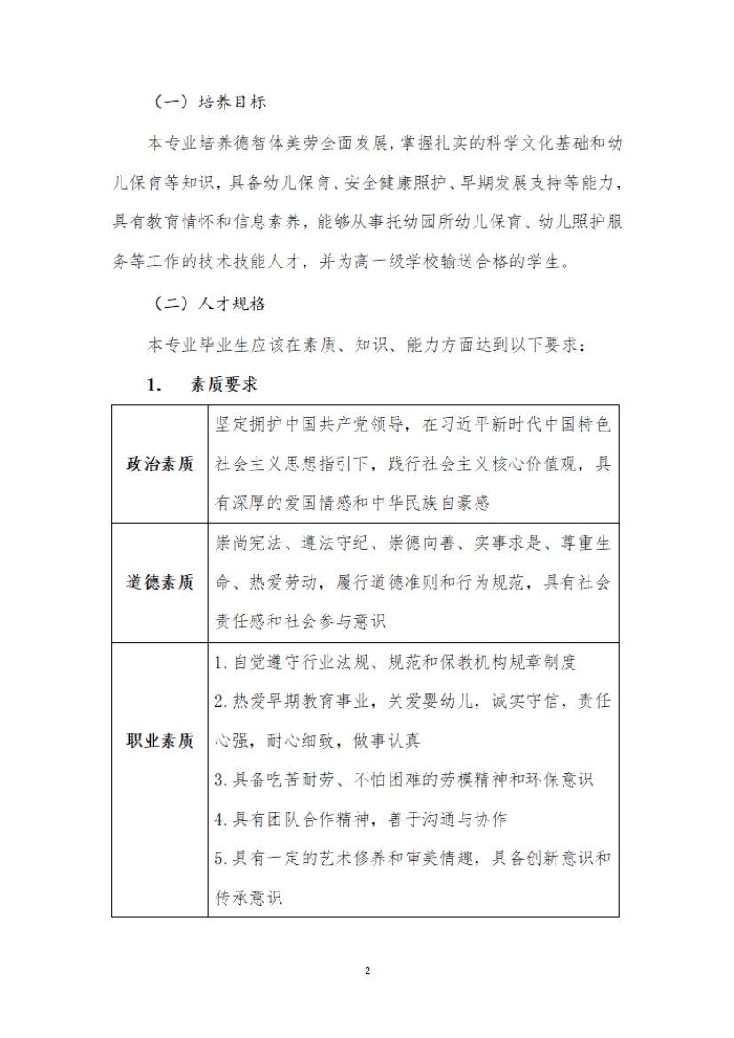
幼儿保育专业人才培养方案(2023年修订)
发布日期:2023-08-22
访问:
下一条:
计算机平面设计专业人才培养方案(2023年修订)