11月19日,襄阳市教育科学研究院公布教学诊断与改进复核结果,襄阳市工业学校凭借有序的组织推进与扎实的工作成效,复核等级被认定为“有效”,标志着学校内部质量保证体系建设迈入新阶段。


作为国家级重点中职学校、湖北省“双优计划”建设单位,我校建校40余年,以“立德、励志、精艺、成才”为校训,构建了“123456”内部质量保证体系,形成“421”诊改长效机制。通过学校、专业、课程、教师、学生五个层面的全流程诊改,学校办学实力持续增强,现有省级优质专业1个、校级骨干专业5个,技能高考升学率保持99%以上,师生近年获国家级、省市级各类奖项200余项。
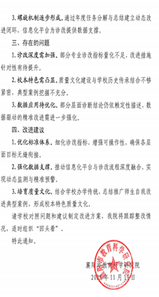
复核专家认为,学校诊改意识显著增强,制度体系初步完善,动态改进螺旋机制逐步形成。同时建议学校进一步细化诊改指标、强化数据支撑、培育特色质量文化。
我校将以此次复核为契机,针对平台建设、内生动力激发等不足,优化信息化平台功能,深化“三教改革”,推动质量文化与办学传统深度融合,为襄阳都市圈高质量发展输送更多高素质技术技能人才。(通讯员:苏巧君)